Eritel Telecomunicazioni Srl: marketing interno + CRM proprietario per scalare senza attriti

Immagine di a cura di PartneREvolution
a cura di PartneREvolution

Sfida: presenza digitale quasi assente + mancanza di un metodo di pubblicazione + strumenti CRM instabili che frenavano operatività e fiducia interna
Intervento: nuovo impianto marketing (sito, contenuti, newsletter, automation, analytics) + formazione risorse interne + sviluppo di un CRM proprietario (ticketing + commerciale) con integrazioni operative
Risultato: processi più solidi, maggiore capacità di gestione (ticket, clienti, opportunità) e crescita strutturata fino all’acquisizione

Il contesto

Moreno Perticaroli e Roberto Mazzarini si conoscono dal 2009, quando Moreno operava come area manager in Wildix e Roberto guidava una realtà già strutturata (circa 20 persone) attiva su connettività, cybersecurity, centralini e gestione reti. All’inizio il rapporto è stato soprattutto commerciale: Moreno ha supportato Eritel nella rivendita e nello sviluppo dell’offerta legata a sistemi di unified communication.

Dal 2015/2016, quel rapporto si è trasformato in una collaborazione più ampia: portare in Eritel un metodo di crescita digitale e costruire fondamenta operative che potessero sostenere un’azienda in espansione.

Le sfide principali

  1. Digitale quasi inesistente: niente pubblicazione social, niente newsletter, poca presenza e poca continuità.
  2. Marketing senza sistema: mancavano processi, ruoli e una routine di contenuti collegata a dati e obiettivi.
  3. CRM provati e abbandonati: piattaforme non adatte alla mobilità, aggiornamenti imprevedibili, perdita di fiducia interna e inefficienze operative.
  4. Aumento complessità: più assistenza, più ticket, più agenti e trattative → serviva un sistema stabile, controllabile e su misura.

Cosa abbiamo fatto step by step

1) Fondamenta digitali: sito e messaggio

Sito Web Eritel

2) Presenza e continuità: contenuti, social, newsletter con formazione interna

Eritel non pubblicava in modo costante e non aveva un sistema editoriale. Abbiamo accompagnato l’azienda nel costruire un modello sostenibile, formando risorse interne affinché diventassero autonome nel tempo: articoli, case, post, newsletter. Non attività spot, ma un processo continuo collegato alla realtà dell’azienda e alle esigenze commerciali.

Linkedin Eritel

3) Dati e condivisione: analytics e reporting mensile

Abbiamo introdotto strumenti di analisi e un’abitudine fondamentale: la condivisione interna dei risultati. Dal 2016 in poi, i report analytics vengono inviati regolarmente per mostrare a tutta l’azienda l’andamento: nuovi utenti, visite, contenuti che performano, trend e opportunità. Questo ha trasformato il marketing da “percezione” a “informazione utile”.

Report Eritel Gennaio 2026

4) Dalla frustrazione al controllo: superare i limiti dei CRM standard

Nel frattempo Eritel, come molte aziende in crescita, ha provato più soluzioni CRM per gestire ticket e parte commerciale. Il problema era pratico: scarsa usabilità in mobilità, differenze tra app e interfaccia web, sincronizzazioni complicate e aggiornamenti che rompevano funzionalità critiche. Le persone ci lavoravano sopra ogni giorno e poi, all’improvviso, qualcosa cambiava: la fiducia nello strumento crollava.

Da qui una scelta strategica: iniziare con una prima applicazione mirata per i report giornalieri dei tecnici, semplice, stabile e adattabile in tempo reale.

Ticket Eritel

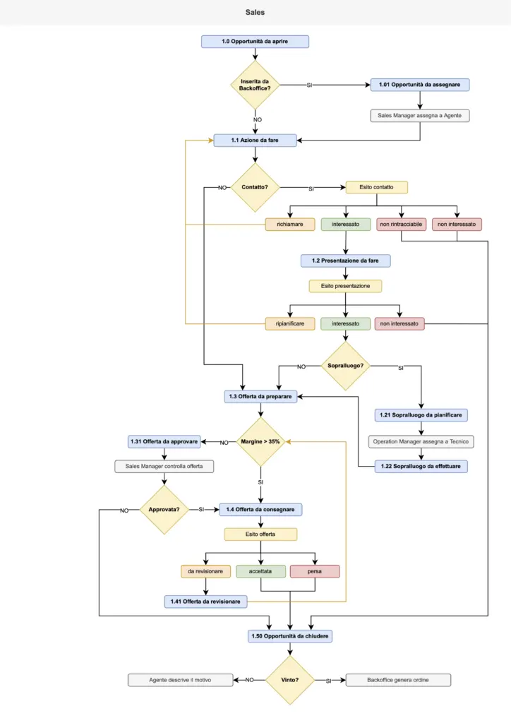
5) CRM proprietario completo: ticket, contratti, ordini e opportunità commerciali

Quella prima applicazione ha fatto emergere subito i vantaggi della proprietà: se serve una funzione, si costruisce; se c’è un problema, si risolve; dati e processi restano in casa. Da lì abbiamo accompagnato Eritel nello sviluppo di un sistema più completo, capace di gestire:

  • ticket e report tecnici
  • contratti clienti e ordini
  • opportunità, offerte e pipeline commerciale

Il valore non era solo avere un CRM, ma avere un CRM che parla la lingua dell’azienda. Inoltre, la parte commerciale ha beneficiato dell’integrazione con l’operativo: i commerciali potevano vedere la situazione reale dei clienti (es. ticket aperti) e prendere decisioni migliori su proposte, timing e priorità.

Opportunità Eritel

6) Integrazioni operative, coordinamento multi-sede e base per evoluzioni AI

Il sistema ha anche semplificato la gestione del lavoro su più sedi e team: un’unica regia per tecnici e attività, con vantaggi concreti per chi coordinava l’operatività. Un passaggio chiave è stata l’integrazione con i sistemi di ticketing di alcuni operatori/fornitori: lavorando nel proprio sistema, Eritel aggiornava automaticamente anche quello del fornitore. Questo ha ridotto frizioni, migliorato l’efficienza e reso l’azienda più pronta per incarichi strutturati.

Sul fronte marketing, l’unione tra dati tecnici, dati commerciali e automazioni ha reso possibili azioni altrimenti difficili da orchestrare ad esempio campagne email con follow-up immediati sui contatti ingaggiati, assegnazione chiara del referente commerciale, storico relazioni e priorità.

Schema Sales Eritel

Risultati

È sempre difficile attribuire la crescita a una sola leva. Però Eritel è passata:

  • da circa 20 a circa 60 dipendenti
  • da ~1M a ~4M di fatturato
    e si è dotata di un’organizzazione e di un’efficienza tali da risultare interessante fino alla sua acquisizione (2026).

Il punto chiave: un sistema proprietario più un marketing metodico hanno aumentato la capacità dell’azienda di gestire più clienti, più ticket e più opportunità, senza far esplodere complessità e disagi organizzativi.

Perché questo caso studio è importante

Eritel non aveva bisogno di “fare qualche post”. Aveva bisogno di un’evoluzione: processi, dati, continuità, strumenti controllabili.
È qui che si vede la differenza tra un fornitore e un partner: quando l’azienda cresce, serve qualcuno che la aiuti a crescere bene.

Se vuoi capire come costruire anche nella tua azienda un modello solido di posizionamento organico, nurturing, processi marketing e strumenti su misura senza dipendere solo dall’advertising:

Recensioni Eritel Roberto Mazzarini e Thomas Mazzarini

Casi Studio Correlati

BTA Caso studio Partnerevolution

BTA Innovazione: 20 appuntamenti in un mese con un modello outreach su parco clienti con sequenza email, telefonate e scoring

Per BTA Innovazione abbiamo attivato Outreach su clienti esistenti: email informative tracciate + chiamate mirate. In un mese ~20 appuntamenti per upgrade connettività. Database profilato, ...
Informa Srl caso studio Partnerevolution

Informa Srl: riattivare appuntamenti e nuove vendite con LinkedIn e contenuti senza dipendere dalle ads

Per Informa Srl (partner Zucchetti) abbiamo attivato una strategia LinkedIn con Sales Navigator, formazione e contenuti commerciali. In 6 mesi: database ampliato e 2 vendite ...
Caso Studio Wave Marketing Lead Generation CRM

Wave Marketing: dati, lead scoring e reporting per trasformare la lead gen in un sistema misurabile

Per Wave Marketing abbiamo creato una piattaforma che raccoglie dati da siti, newsletter e form, assegna lead score e mostra dashboard. Report chiari, automazioni, integrazioni ...
Immagine di copertina Roccheggiani Spa Caso studio da Excel a web app

Roccheggiani: da foglio Excel critico a Web App per preventivi e configurazioni con più dati e controllo

Abbiamo trasformato un Excel critico di Roccheggiani in una web app autenticata per configurare e preventivare travi fredde. Risultato: autonomia ai rivenditori, dati tracciati, preventivi ...